Роскомнадзор протестировал массовую блокировку сайтов. Об этом в Twitter написал соратник Алексея Навального Иван Жданов. По его мнению, это связано с попытками заблокировать работу приложения «Навальный» с функцией «Умного голосования». После блокировки этих сервисов, пишет Жданов, многие россияне могут остаться без доступа в интернет.
«Вот это в прямом смысле значит, что они готовы положить половину интернета разом», — написал соратник Навального.
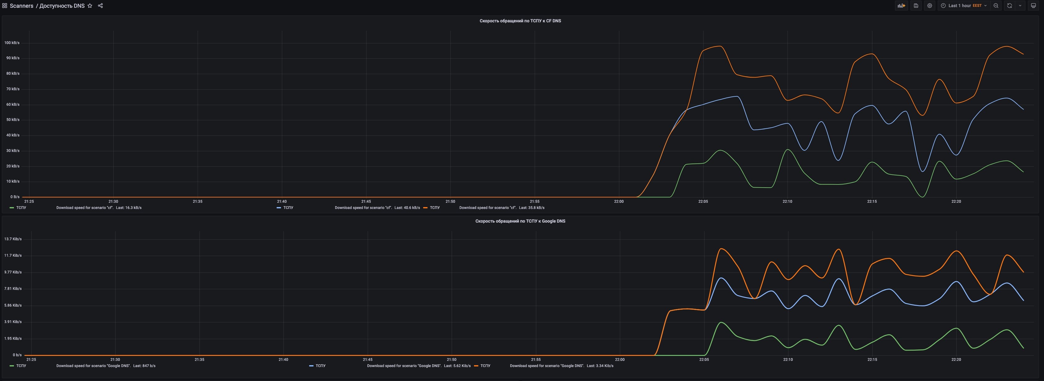
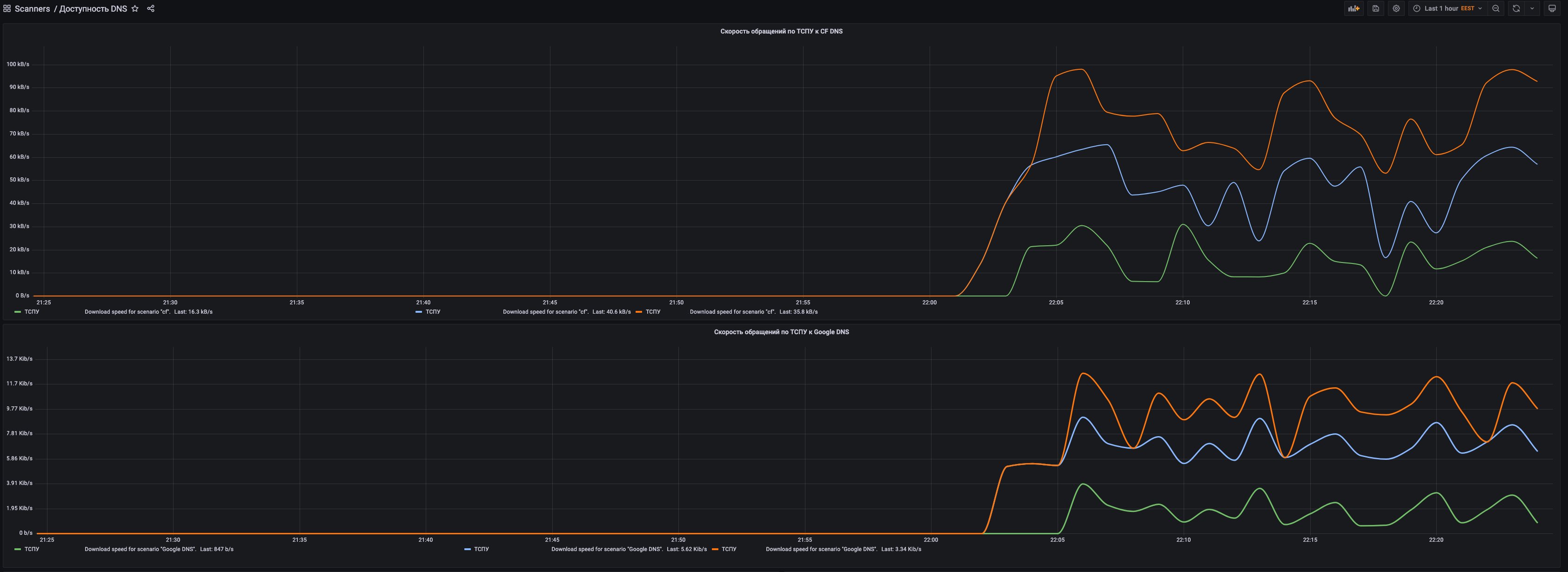
IT-специалист команды Навального Артем Ионов написал в Twitter, что блокировка производилась с 21:00 до 22:00 на нескольких крупных провайдерах с использованием технических средств противодействия угрозам (ТСПУ). По его словам, пользователи этих провайдеров на час остались без интернета.
DNS —распределённая система для получения информации о доменах. Чаще всего используется для получения IP-адреса по имени хоста (компьютера или устройства).
Ранее Роскомнадзор потребовал от Google и Apple удалить из своих магазинов приложение «Навальный», в котором есть функция «Умного голосования», объяснив это тем, что Генпрокуратура требует «ограничить доступ к информационным ресурсам, связанным с организацией работы Фонда борьбы с коррупцией». В Роскомнадзоре говорили, что приложение используют «для пропаганды деятельности и реализации мероприятий экстремистских организаций».
В июле Роскомнадзор заблокировал сайты Навального, проектов Фонда борьбы с коррупцией и региональных штабов политика. Также ограничен доступ к сайтам Любови Соболь, Леонида Волкова, проектов «РосЯма», «Альянс врачей» и «РосЖКХ» и «Свободу Навальному».
Основанием для блокировки стала статья 15.3 Федерального закона «Об информации», которая предполагает запрет ресурсов, «содержащих призывы к массовым беспорядкам, осуществлению экстремистской деятельности и участию в массовых мероприятиях».
В начале сентября Арбитражный суд Москвы запретил Google показывать словосочетание «Умное голосование» в поисковой выдаче в качестве обеспечительной меры по иску ставропольской компании «Вулинтертрейд», которая занимается продажей овечьей шерсти. Об этом сообщается в решении суда от 3 сентября. «Запретить оператору поисковой системы Компании Google, LLC использовать обозначение «Умное голосование» в поисковой выдаче принадлежащей ей поисковой системе в качестве одного из ключевых слов поиска», — говорится в документе. Аналогичное решение принято и в отношении компании «Яндекс».
«Вулинтертрейд» 29 июня подала заявку на регистрацию товарного знака «Умное голосование», который идентичен названию проекта политика Алексея Навального, а уже 27 июля получила одобрение Роспатента. Обычно этот процесс занимает около года.
