Китай не только поставляет военные технологии для России, но и сам закупает их у нее: The Insider верифицировал информацию о закупке Китаем документации для российской автоматизированной системы управления (АСУ) десантными операциями. Такая система может быть полезна КНР, например, для операции по захвату Тайваня. На фоне уголовных дел за сотрудничество с КНР Рособоронэкспорт продает военно-техническую документацию в Китай десятками килограммов.
Что такое ОКР «Меч» и зачем она Китаю
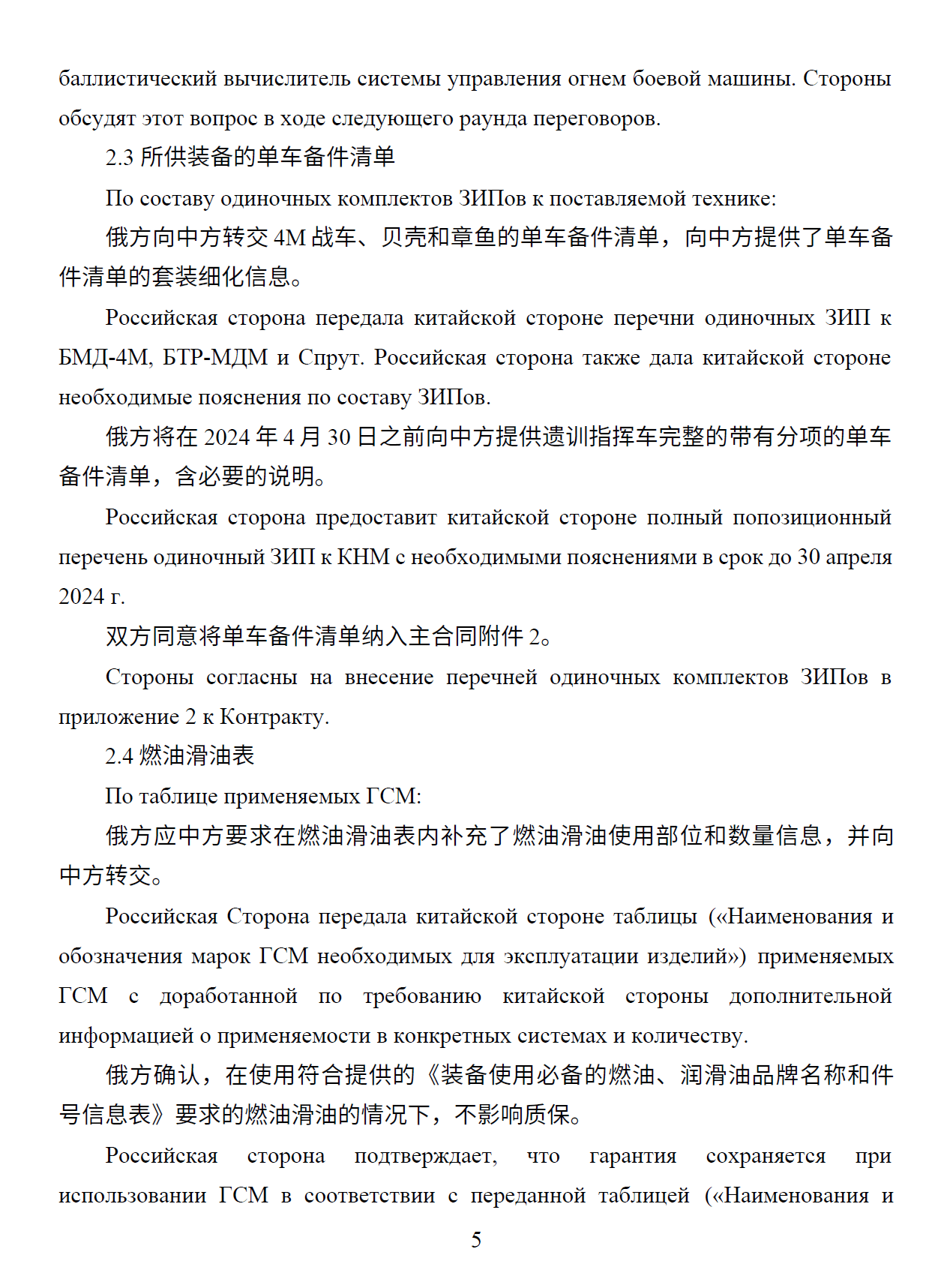
В конце июля группа хакеров Blackmoon опубликовала в Twitter PDF-файлы, которые якобы представляли собой доклад о ходе выполнения опытно-конструкторской разработки (ОКР) «Меч» по созданию Системы автоматизации командования воздушным десантом для Национально-освободительной армии Китая (НОАК). Такие системы для ВДВ предназначены для управления и координации действий при проведении воздушных десантов (например, для защищенной передачи данных, обмена информацией на оперативном и тактическом уровнях, постановки задач и целеуказания).
Потенциально Китай мог бы использовать такие системы для вторжения на Тайвань. По мнению экспертов, операция с воздушным десантированием на остров в исполнении НОАК считается маловероятной, так как неизбежно приведет к очень высоким потерям, но вовсе не исключенной при определенных условиях.
Почему эти документы подлинные
The Insider ознакомился с российскими таможенными данными и выяснил, что один из публикуемых хакерами документов является инвойсом от 28 июня 2024 года на поставку документации Рособоронэкспортом китайскому предприятию CETC International Co Ltd с адресом 2, Wulutong № 5, Пекин и со счетом в China Construction Bank Corporation. В инвойсе приведена сумма — 4 284 000 евро. В российских таможенных данных фигурируют две записи от 18 июня 2024 года, в которых экспортером указан Рособоронэкспорт через АО «НИИССУ», а получателем — Китайская международная торговая компания с ограниченной ответственностью по электронной науке и технике (Пекин, ул. Улутунбэй, № 5, Здание 2), фактурная стоимость каждой из поставок — 2 142 000 евро (то есть общая сумма как раз совпадает с инвойсом, опубликованным хакерами). Предмет поставки обозначен как «Продукция военного назначения кат. 16, 16.1, 16.2 имущество и документация в соответствии с перечнем», производитель — АО «НИИССУ». Таможенный код основной массы поставляемого груза соответствует позиции «Печатные книги, брошюры, листовки и аналогичные печатные материалы, сброшюрованные или в виде отдельных листов».
Аналогичные партии документов Рособоронэкспорт с НИИССУ экспортировали в Китай в 2022 году (2 партии по 714 000 евро каждая), 2021 (также 2 партии за те же деньги) и в 2020-м (4 поставки по 714 000 евро каждая). Общий вес экспортированных в Китай документов на бумажном носителе составил более 175 килограммов, остальное составили компакт-диски и иные носители информации.
Лицо, указанное в файле как ответственное за доклад, — доктор технических наук Р.Н. Погребняк. В конце нулевых — начале десятых годов кандидат технических наук по имени Роман Николаевич Погребняк, судя по публичной информации, был старшим научным сотрудником 46 ЦНИИ МО РФ. В своих научных работах он писал об оптимизации состава, типа и количества вооружений ударных групп войск. The Insider установил, что сейчас человек с такими именем работает в НИИССУ в Отделе разработки системотехнических решений по построению АСУ № 201.
При этом в публикуемой Вlackmoon неподписанной записке 02.10.2023 года от П.В. Ковалевского и Р.Н. Погребняка указан «и.о. гендиректора АО “НИИССУ”» А.Н. Якименко. Сейчас в НИИССУ работает, как выяснил The Insider, лишь некто Н.А. Якименко на должности советника генерального директора по безопасности. Однако в записке есть и другие небрежности (например, «йй» в фамилии «Ковалевский»), которые можно объяснить спешкой.
Другой документ, публикуемый Blackmoon, содержит визу «главного специалиста С.П. Селезнева». The Insider выяснил, что в НИИССУ в Отделе обеспечения выполнения работ в интересах инозаказчиков № 207 в должности главного специалиста работает Сергей Петрович Селезнев.
Эти детали — верно указанные имена и должности сотрудников НИИССУ и совпадающие данные из таможенных транзакций — позволяют с большой вероятностью воспринимать публикуемые Вlackmoon документы как подлинные.
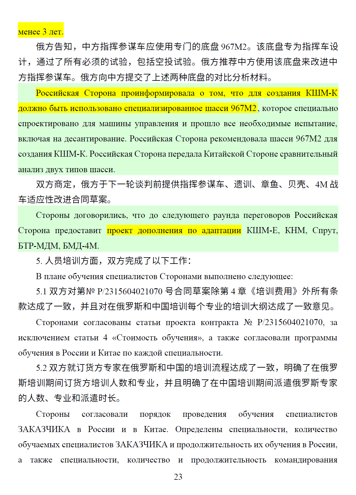
Из опубликованных документов следует, что в состав системы входят программно-технический комплекс (ПТК) для командно-штабной машины КШМ-Е (десантирование), ПТК для комплексной аппаратной связи КАС-Е (десантирование), типовой модуль автоматизированный полевых командных пунктов (ТМА ПКП-Е); унифицированный программно-технический комплект (УПТК) для БМД-Е (боевой машины десанта); носимый программно-технический комплекс (НПТК-Е).
Что еще известно о военном сотрудничестве России с Китаем в этой сфере
The Insider через свои источники смог обнаружить другие документы на эту тему, в том числе планы подготовки китайских специалистов. Для 60 военных НОАК запланировано 152 часа лекций, 130 часов групповых и 150 часов практических занятий. Занятия, в частности, предполагают изучение радиостанций Р-187BE, Р-188Е (УКУС-Е), InmarSat-BGAN Explorer 727. Согласно документам, тренажеры и компьютерные классы для подготовки китайцев должны были сделать на АО «Тулаточмаш».
Как следует из документов, изученных The Insider, переговоры в 2023 и 2024 годах между российской и китайской сторонами были весьма представительными. В 2023 году в Москве в НИИССУ принимали 17 человек из Китая, в том числе заместителя начальника Управления вооружения и военной техники ВВС и заместителя начальника УС ГУРВВТ (Главное управление развития вооружения и военной техники) ЦВС (Центрального военного совета) КНР. В ходе рабочего согласования параметров системы в Пекине в 2024 году участвовали 31 человек, возглавляемые заместителем директора Рособоронэкспорта С.Ф. Ладыгиным, при этом присутствовали представители фирм, участвующих в выполнении различных частей заказа: АО КБП, концерн «Созвездие», НПП «Рубин», МКПК «Универсал», АО «Полет», АО «Технодинамика».
Выдержки из рабочих протоколов по переговорам о военном сотрудничестве:

















«Программа обучения и подготовки военнослужащих воздушного десанта НОАК к работе на средствах базового комплекса связи и автоматизации управления тактического звена и его применению при выполнении боевых задач»:







Программа приема китайской делегации в России:






С экономической точки зрения характер этих сделок понятен: Россия не умеет экономически эффективно делать «железо» из-за нарушенных сбытовых цепочек и отсутствия широкого рынка сбыта для деталей. Однако ее программисты и специалисты по оптимизации оказываются до сих пор востребованы. Всё это — на фоне уголовных дел за вполне легальное и официальное сотрудничество с Китаем.
При участии Татьяны Поповой



























