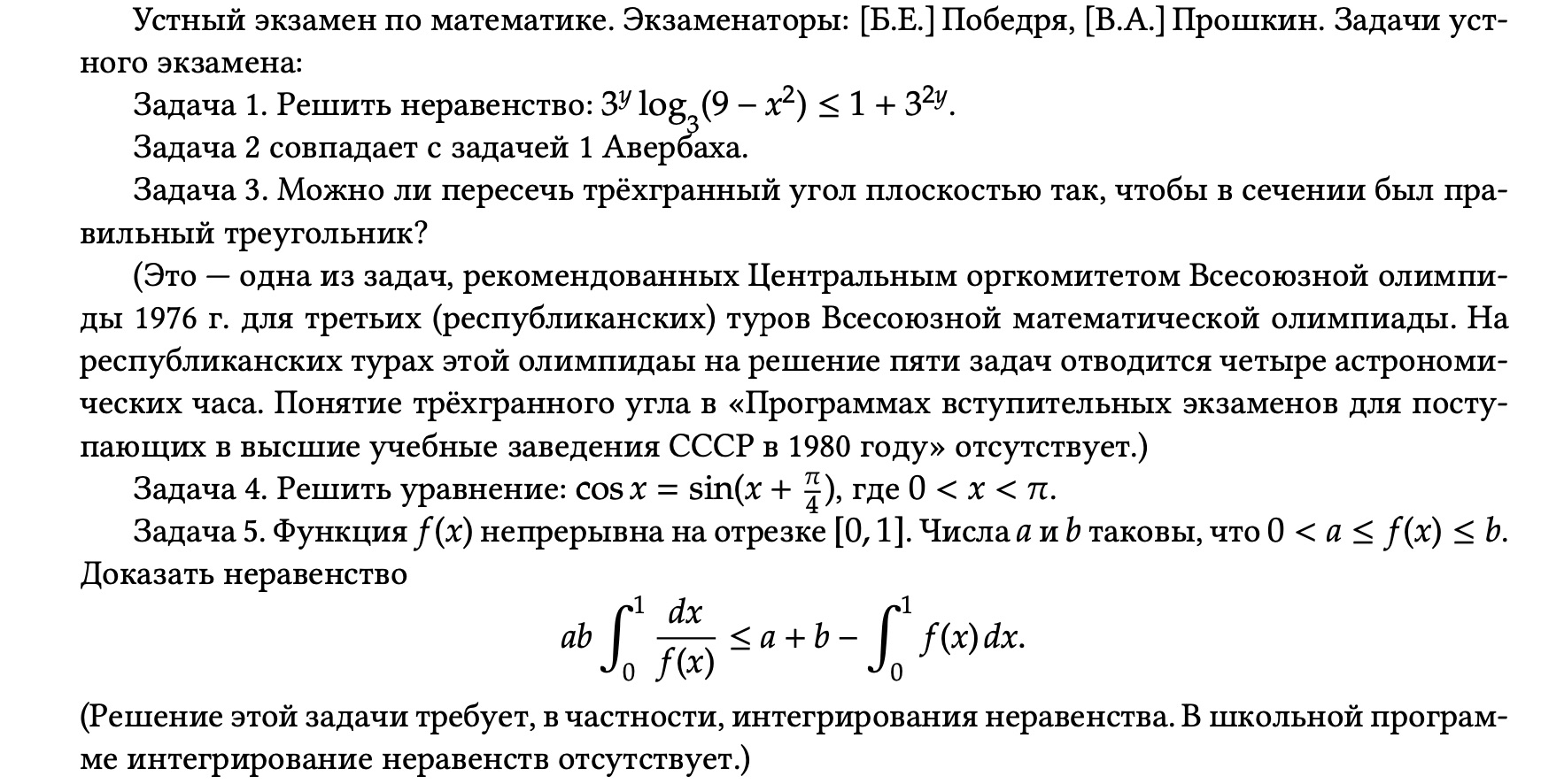
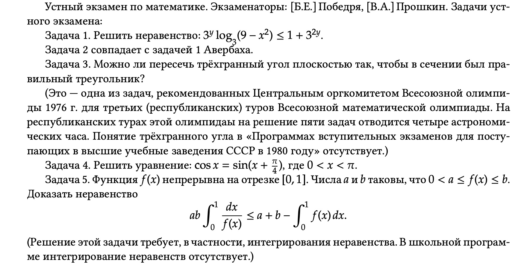
Сегодня, 9 ноября, отмечается Международный день против фашизма, расизма и антисемитизма. Проблемы для абитуриентов и студентов-евреев в советское время были секретом Полишинеля, хотя ректор МГУ Виктор Садовничий до сих пор уверен, что евреи тогда сами все придумали – чтобы обосновать свою эмиграцию. Однако воспоминания правозащитников говорят об обратном: целенаправленный недопуск абитуриентов-евреев на мехмат МГУ и отчисления студентов по надуманным причинам заставляли и молодых людей, и их родителей серьезно задумываться об отъезде. Многие из них, несправедливо заваленные на экзаменах, позднее стали известными математиками на Западе. О том, как для абитуриентов-евреев целенаправленно готовили нерешаемые задачи — «гробы», изматывали дополнительными заданиями и отделяли в специальные группы, правозащитники Борис Каневский и Валерий Сендеров («Интеллектуальный экзамен для евреев: МГУ, МФТИ, МИФИ», Москва, 1980) и Андрей Сахаров (Воспоминания, Горький, 1983), не боялись говорить и при советской власти.
Читайте также: воспоминания абитуриентов и преподавателей
Отрывок из рукописи Бориса Каневского и Валерия Сендерова «Интеллектуальный экзамен для евреев: МГУ, МФТИ, МИФИ»:

Мехмат МГУ
В 1980 году приемные экзамены в МФТИ и МИФИ состоялись, как обычно, в июле, а в МГУ — в августе—сентябре, одновременно с другими институтами Москвы. Это было одной из причин того, что конкурс на мехмат среди москвичей практически отсутствовал. (Конкурс проводится раздельно для москвичей и иногородних в связи с ограниченным количеством мест в общежитии, которые предоставляются иногородним студентам.)
Из выпускников ведущих физико-математических школ Москвы (более 400 человек из 2, 7, 57, 91 и 179 школ) ни один, имеющий в паспорте запись «еврей», не пытался поступить на мехмат, понимая безнадёжность этого. Тем не менее, некоторые евреи, не имеющие указанной пометки в паспорте и, как правило, награждённые грамотами за успехи в математических и физических олимпиадах, пытались поступить именно на этот факультет, надеясь, что из—за отсутствия конкурса на мехмат их не подвергнут искусственному отсеву. Кроме того, на мехмат пытались поступить евреи из других школ, менее связанных с математическими кругами, не имевшие поэтому достаточного представления о масштабах антисемитизма на мехмате.
В этом году на мехмат поступали 8 выпускников математической школы номер 91: Андреева, Ермолаева, Концевич, Пантаев — русские; Грилли, Гундобин, Кричевский, Лавровский — евреи. Из них принято четверо первых. Подход к каждому из евреев был нескрываемо дискриминационным. Кричевскому и Лавровскому были поставлены «двойки» на первом же экзамене — письменной математике. Гундобин получил неудовлетворительную отметку на втором экзамене — устной математике. Одна из предложенных ему задач состояла в том, чтобы доказать сложную теорему, не входящую в школьный курс. Эта теорема известна каждому математику, поэтому то, что экзаменаторы предложили её «по ошибке», исключено. Четвёртый еврей — Грилли — получил «два» за сочинение. Рецензия была для таких случаев традиционной: «Тема не раскрыта». На апелляции абитуриенту отказались показать его работу, проверенную экзаменаторами. Это лишило Грилли возможности даже попытаться аргументированно обжаловать оценку в апелляционную комиссию факультета. Последующие жалобы также оказались безрезультатными.
Письменный экзамен по математике
В работе пять задач. Оценка работы производится по «чистым плюсам». Это означает, что решение, в котором, по мнению экзаменаторов, содержится хоть какой-нибудь недочёт, вообще не засчитывается. Оценка двух задач «чистыми плюсами» гарантирует положительную отметку. Знающие эту систему абитуриенты-евреи часто выбирают 2–3 наиболее простые задачи и всё экзаменационное время отводят на попытки безукоризненно записать их решения.
Сергей Кричевский (в 1978 году один из победителей Московской математической олимпиады, а также Московского филиала Всесоюзной математической олимпиады). Решены три задачи. Ограничимся обсуждением двух из них. Напомним, что при «чистых плюсах» за эти две задачи Кричевскому пришлось бы поставить положительную отметку и допустить его к устному экзамену.
Первая задача. Решить уравнение

Одним «недочётом» объявлено утверждение, что 𝑥 = −1 или 𝑥 = 2. Другой «недочёт» — запись ответа: {𝑥} = {−1; 2}.
Вторая задача. Решить уравнение sin 2𝑥 = √3 sin 𝑥.
Единственный недочёт — описка: «𝑛» вместо «𝜋». Один из «недочётов», допущенных абитуриентом при решении третьей задачи — угол обозначен следующим образом «∠». Кричевскому заявили, что эта запись непонятна. В апелляции Кричевский написал, что непонимание экзаменаторами обозначений учебника — не его вина; этот текст апелляции не был принят к рассмотрению, как содержащий «неуважение к экзаменаторам».) На апелляции отметка «2» оставлена без изменения. «Впрочем, — утешали Кричевского, — если бы Вы были правы, мы бы Вам «три» всё равно бы не поставили.»
Устные экзамены
Применяемы к абитуриентам-евреям на этой стадии поступления приёмы «оценки знаний» разнообразны. Всё же можно выделить два основных. Вначале — изнуряющий двухчасовой опрос по теории. На третьем, четвёртом и пятом часу опроса — «гробы»: задачи резко повышенной трудности. На решение каждой задачи чаще всего отводится не более 20 минут, не известен ни один случай, когда давали больше получаса. В результате даже самым способным и подготовленным из «плохих» абитуриентов почти всегда удаётся поставить «двойку», редко «тройку».
Диляра Вегрина в 1979 г. окончила с пятёрками по математике 2-ю физико—математическую школу г. Москвы. В июле 1979 г. пыталась поступить на мехмат МГУ. Хотя Вегрина в восьмом и в десятом классе награждалась премиями Московской математической олимпиады, а в 10 классе награждена также премией филиала Всесоюзной математической олимпиады, она получила двойку на первом же экзамене (на письменной математике); апелляции и жалобы оказались безрезультатными.
В августе того же года Диляра Вегрина — абитуриентка Московского института электронного машиностроения. Оценки на экзаменах: математика письменная — «3»; математика устная — «3»; физика (устная) — «2». На апелляции отметка оставлена без изменения. В сентябре 1979 года Диляра поступила на заочное отделение математического факультета Калининского университета и в течение года выполнила программу двух лет обучения. В августе 1980 года Вегрина вновь пытается поступить на мехмат МГУ. Оценка на письменном экзамене по математике — «3».

Вегрина решила первую и четвёртую задачи. Задачу 2 ей не дали довести до конца. Оценка за экзамен — «2».
Вот ее заявление в апелляционную комиссию мехмата МГУ:
Прошу изменить оценку устного экзамена по математике. Я ответила билет, две из предложенных пяти задач тоже были приняты экзаменатором. Третья из предложенных мне задач была рекомендована на республиканские олимпиады, вторая и пятая также носят олимпиадный характер. Экзамен продолжался более пяти часов (с 13.20 до 18.50), к концу экзамена я не была в состоянии ответить на поставленный вопрос. Я считаю несправедливым ставить неудовлетворительную оценку за правильный ответ четырёх вопросов из семи, тем более что длительность экзамена явно не рассчитана на обычную человеческую выносливость.
В ответ Диляре сообщили, что задачи нужно решать, а она их не решает; что касается длительности экзамена, то «Вам же лучше, — сказали в апелляционной комиссии Диляре, — давали время подумать». На этом рассмотрение заявления в апелляционной комиссии и закончилось.
В Центральной приёмной комиссии, куда абитуриенты обращались с жалобами на апелляционную комиссию мехмата, их жалобы нередко рассматривали представители мехмата. Так, профессор мехмата [В.А.] Садовничий (впрочем, скрывший в данном случае свою специальность) при разговоре с родителями абитуриента Трутнева сказал, что здесь, в ЦПК, «мы полностью доверяем специалистам мехмата», тем более, что «мы сами не компетентны в таких вопросах». Садовничий предложил Трутневым передать их заявление на мехмат для рассмотрения (в заявлении, напомним, содержится жалоба на действия мехмата).
Андрей Сахаров, «Воспоминания»

В Ереване мы узнали о Танином <дочери Елены Боннэр – The Insider> отчислении из МГУ, с вечернего отделения факультета журналистики. Таня случайно увидела приказ о своем отчислении на доске объявлений (это было 16 октября, примерно через месяц после демонстрации у ливанского посольства). Мы сразу вылетели в Москву. Период относительного благополучия, который мы разрешили себе (понимая его временность), – кончился. Начинался новый, более трудный период нашей жизни. Самое страшное в нем, что дети – Таня, Алеша, Ефрем – оказались заложниками моей общественной деятельности; когда появились внуки – то и они (а много потом – жена Алеши). Детям не дали получить полноценное образование, детям и зятю не дали работать; детям, зятю и невестке угрожало судебное преследование, и всем, включая внуков, – физическая расправа, убийство из-за угла. Это не плод больной фантазии, это та реальность, которая предстала перед нами во всей своей чудовищной наготе.
На протяжении последующих нескольких лет мы пытались найти какие-то приемлемые выходы из положения, в которое мы были поставлены, делали разные попытки. Но в конце концов мы были вынуждены принять очень трудное, трагическое для нас решение об их эмиграции.
Осенью 1972 года Таня была уже на последнем курсе – ей оставалось только написать и защитить диплом (на что выделялось специальное время). Отчисление студентов на этой завершающей стадии – крайняя редкость, требует совершенно исключительных причин. Первоначально в приказе о Танином отчислении было написано «отчислена как не работающая». Потом приказ был заменен другим, с более рафинированной формулировкой «как не работающая по специальности». Согласно общему положению, студенты вечернего отделения обязаны во время обучения работать по специальности. Фактически очень многие пренебрегали этим правилом, и на это обычно смотрели «сквозь пальцы». Но Таня как раз работала – осенью 1972 года она исполняла обязанности младшего редактора в редакции научно-популярного физико-математического журнала для школьников «Квант» (к слову сказать, очень хорошего). Это была безусловно работа по специальности. Однако Таня не была оформлена по штатному расписанию – она формально замещала женщину, ушедшую в отпуск по беременности. Таня, таким образом, фактически выполняла предъявляемые к студенту вечернего отделения требования, но у нее не было юридической возможности опротестовать вторую, измененную формулировку приказа. Ясно, что сначала было принято решение об ее отчислении, а затем уже задним числом хитроумные и осведомленные люди нашли ту формулировку, которая как бы оправдывала этот дискриминационный, по существу, акт. Оказавшись «на улице», Таня уже в конце октября пошла работать продавщицей в книжный магазин, расположенный в том же доме, где мы жили /.../
Я решил обратиться к ректору Московского университета академику Ивану Георгиевичу Петровскому с просьбой о восстановлении Тани. Я встречался с И. Г. Петровским и раньше. До 1961 года, пока в Академии не было проведено разукрупнение Отделений, мы даже были с ним членами одного Физико-математического отделения. Крупный математик, он согласился в начале 50-х годов принять на себя трудную должность ректора, рассматривая это как выполнение некоторого общественного долга – перед молодежью и преподавателями. В те мрачные времена он несомненно был человеком, проявлявшим большую смелость и настойчивость защищая преподавателей и студентов. А защищать было от чего. Честных и талантливых преподавателей – от обвинений в низкопоклонстве перед Западом. Евреев – от неприкрытого антисемитизма. Незадолго до назначения Петровского целая группа студентов однажды не явилась на занятия – около 30 человек были арестованы в одну ночь. Это была санкционированная свыше акция, и тут уж никто не мог помочь – ни предшественник Петровского (не помню, кто), ни он сам. Кажется, в группе арестованных был Константин Богатырев, о котором я пишу дальше. Университет стал смыслом жизни Петровского. Хотя, я уверен, ему часто приходилось очень трудно (даже на родном математическом факультете была очень сильная оппозиция, готовая в любой момент свалить его), кое-что сделать ему удалось.
Целая группа студентов МГУ однажды не явилась на занятия – 30 человек были арестованы в одну ночь
Предыдущая, перед 1972 годом, встреча с Петровским была в 1967 году. Трагически погиб Саша Цукерман – сын моего сослуживца на объекте В. А. Цукермана. Молодой человек сдавал устный приемный экзамен по математике у профессора Моденова, убежденного и принципиального антисемита. Моденов был сотрудником какого-то другого факультета, но его специально вводили в приемные комиссии, так как он очень умело и с удовольствием, со вкусом топил евреев-абитуриентов, а эта задача всегда была актуальной. С Сашей Цукерманом он проделал обычный трюк – дал ему задачи, которые очень трудно решить в обстановке устного экзамена, перебивал и сбивал с толку, а когда Саша все же нащупал – довольно быстро – правильный ответ, объявил, что экзамен окончен, и поставил неудовлетворительную оценку. Саша пришел домой с нестерпимой головной болью, у него обострилось тяжелое ментальное заболевание, и через неделю он умер. Хотя, вероятно, трагический исход был только ускорен событиями экзамена, все происшедшее вызвало сильнейшее возмущение, тем более что произвол и несправедливость на приемных экзаменах были массовым явлением. Я сказал Петровскому о Саше (он уже знал это) и высказал предложение, которое мне подсказал отец погибшего мальчика, – что в реальных современных условиях единственно правильной формой приемных экзаменов, при которой все экзаменуемые находятся в равном положении, являются только письменные экзамены; устные экзамены должны быть отменены или заменены письменными. Петровский ответил, что он тоже так считает и прилагает все возможные усилия через министерство и ЦК, чтобы добиться изменений существующих правил. Я думаю, он говорил правду. Но ни ему, ни кому-либо не удалось добиться даже незначительных результатов. Петровский уже тогда выглядел усталым и больным – у него была болезнь сердца /.../
Мои переговоры с Петровским в 1972 году были очень трудными для обоих. К сожалению, он не был при этом до конца искренен со мной, ни разу не сказал, что не может ничего сделать в этом деле, хотя понимает, что Таня отчислена несправедливо. Если бы он так сказал, это осталось бы между нами, а я бы знал, что надо делать и на что рассчитывать. Но вместо этого он как бы пытался убедить меня, что с Таней поступили согласно общим для всех правилам (что для меня выглядело явным лицемерием), и в то же время намекал, что, может быть, ему удастся что-то сделать. Это заставляло меня приходить к нему вновь и вновь, все больше при этом нервничая. Во время предпоследней встречи он вызвал для подкрепления декана факультета журналистики профессора Засурского; тот был откровенней и сказал, что Таниного отчисления требовали арабские студенты (у них на курсе был только один африканец, с которым Таня дружила, – арабов не было). Это уже было косвенным указанием на истинную причину – на демонстрацию. На последнюю встречу Петровский вызвал секретаря парторганизации и проректора, человека явно гебистского вида. Разговаривая с ними – а они возмутительно лицемерили и одновременно (косвенно) угрожали – я был резче, чем я обычно себя держу, и два раза ударил кулаком по столу. Петровский фактически не принимал участия в разговоре и грустно, молча сидел в конце стола. Встреча была опять же безрезультатной. В этот же день Иван Георгиевич Петровский скоропостижно умер /.../
Ко времени моих встреч с Петровским Таня уже работала в книжном магазине, но это не могло помочь в хлопотах по ее восстановлению, т. к. это не была работа по специальности. Оформить же ее на должность в какую-либо редакцию не удалось (в одном случае мы знаем о прямом вмешательстве КГБ – телефонном звонке). Впрочем, все это уже не имело особого значения – был бы найден другой предлог. Лишь через два года Таня была все же восстановлена в университете с помощью сменившего Петровского на посту ректора академика Р. В. Хохлова /.../
Сын Люси <Елены Боннэр – The Insider> Алеша учился с 8-го класса во 2-й математической школе, с увлечением и вполне успешно. Нравилась ему и интеллектуальная и свободная обстановка там, сильно отличавшаяся от того, с чем встречаются дети в большинстве школ, в том числе и он до этого (в математическую школу он поступил после того, как оказался в числе призеров математической олимпиады; из трех матшкол пришли приглашения – 2-я была выбрана как более близкая к дому). За несколько месяцев до окончания школы на Алешу начали оказывать все более сильное давление (директор, завуч) – требуя, чтобы он как-то отмежевался от меня. Требовали обязательного вступления в комсомол как некоего подтверждения такого отмежевания.
При Алешиной прямоте и стойкости единственным выходом было уйти из математической школы. Поэтому кончал Алеша в своей старой, «обычной» школе. Он кончил первым в классе и подал документы на поступление на математический факультет Московского университета (куда подали также многие его бывшие одноклассники из матшколы). Вступительные экзамены начались в июле, одновременно с появлением статьи в «Литературке» обо мне. Несомненно, члены приемной комиссии были осведомлены, кто такой Алеша, и знали о его отношении ко мне. Алеша сразу стал жертвой сознательной дискриминации, что было для него в особенности большим потрясением – на пороге университета, который ощущался как что-то достойное уважения и даже восхищения. Уже на устном экзамене по математике Алешу «поймали». Согласно установленному порядку, абитуриенту после устного экзамена выдается на руки его письменная работа, и он имеет возможность оспорить оценку проверявших ее. Алеша же заметил ошибку у себя, пропущенную при проверке, и указал по свойственной ему прямоте экзаменаторам, не понимая еще их враждебности к нему. Экзаменаторы немедленно ухватились за это и снизили ему отметку по устному экзамену. Несмотря на эти ухищрения, Алеша набирал проходной балл и на предпоследнем экзамене – письменной литературе – ему достаточно было получить оценку 3. Алеше поставили неудовлетворительную оценку. В нарушение обычного порядка его работа проверялась дважды: при первой проверке была выставлена оценка 4, при второй – 2. Обычно вторая проверка делается по просьбе абитуриента, если при первой проверке выставлена неудовлетворительная оценка. Впоследствии мы от родителей будущей (первой) жены Алеши узнали – а им сказали по знакомству – что проверяющая получила прямой приказ выставить неудовлетворительную оценку (все равно этот мальчик не будет принят, а вы лишитесь работы). Она не спала ночь, но была вынуждена подчиниться. В работе Алеши вторая проверяющая якобы нашла много ошибок в стилистике – во всех случаях это были придирки; кроме того, при подсчете итогового числа ошибок имел место прямой подлог. Но оспаривать это было невозможно – нам работы на руки не дали!
В том же году Алеша поступил на математический факультет Педагогического института. Уровень преподавания и студентов там был гораздо ниже. Но и этот вуз Алеше закончить не удалось. В университет же поступила его будущая жена. Алешина история поступления в университет не является исключением для этого и большинства других сколько-нибудь престижных и хороших вузов. Много уже писалось о дискриминации по отношению к абитуриентам-евреям – и это действительно чудовищная несправедливость, калечащая жизнь ежегодно тысячам юношей и девушек, часто очень способных. Существуют и другие формы дискриминации – по отношению к детям диссидентов, к верующим; в московских вузах – узаконенная дискриминация по отношению к иногородним жителям и к абитуриентам из деревни. Как осуществляется такая дискриминация? Есть два простых технических приема:
1) Хотя письменные работы пишутся под условными шифрами, но связь между номером и фамилией фактически известна приемной комиссии. В Московском университете одна из цифр номера определяла, является ли его обладатель «нежелательным».
2) В Московском университете абитуриенты разделялись для экзаменов на группы. Зачисление в одну из них уже заранее предопределяло, что всех ее членов будут «топить» на устных экзаменах.
Когда один молодой человек, еврей, увидел собравшихся перед экзаменом членов своей группы, он воскликнул:
– Это что, нас прямо отсюда в Освенцим повезут?
Так как основной произвол возможен при устных экзаменах, роль письменных экзаменов искусственно преуменьшается (вопреки обещанию Петровского, о котором я рассказал выше, сделать их главными или даже единственными). Один из приемов – давать задачи двух типов: половина задач – чрезвычайно легкие, которые могут решить все абитуриенты, за исключением совершенно неподготовленных, и половина задач – чрезвычайно трудные, которые не может решить никто из абитуриентов, какими бы способными они ни были. Тем самым все абитуриенты, кроме совсем слабых, решают одно и то же число задач и получают тройку. Что же касается задач, которые должны решить за 15 минут на устных экзаменах «обреченные» абитуриенты, то я на протяжении ряда лет по тому или иному случаю пытался сам решить их. Каждый раз у меня уходило на это около двух часов (это при несравненно большем опыте и знаниях, чем у бывшего десятиклассника), а иногда я вообще не был в состоянии с ними справиться. Одна из Алешиных одноклассниц, увидев всю эту неприглядную картину, воскликнула с непосредственностью молодости:
– Ребята, это невозможно, надо что-то делать.
(Сама она русская и как раз поступила.)
Дискриминация евреев при поступлении в вузы несомненно есть часть сознательной политики постепенного вытеснения их из высшей интеллектуальной элиты страны (а не только результат личного антисемитизма кого-то в приемных комиссиях, в отделах кадров, в руководстве институтами и т. п.). Из года в год снижается доля евреев, избираемых в Академию наук. Говорят, президента Академии наук СССР Келдыша спросили в ЦК, когда в Академии не будет евреев, и он ответил, что для решения этой задачи потребуется около 20 лет. Следует заметить, что в руководимых Келдышем институтах он вовсе не стремился уменьшить еврейскую прослойку и вряд ли вообще лично был антисемитом. Я еще раз напоминаю, что дискриминация евреев – это важная часть широкой и целенаправленной политики, отражающей общий антиинтеллектуализм и кастовую структуру современного советского общества.

